Pensar rápido, pensar despacio Capítulo 2 - Atención y Esfuerzo
Los dos personajes de la historia: Sistema 1 y Sistema 2
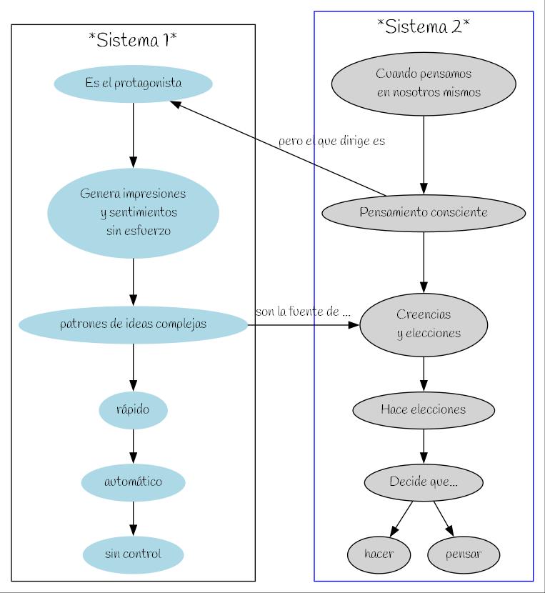
Pensar rápido, pensar despacio presenta dos sistemas de pensamiento: el Sistema 1, el cual es rápido, automático; y el Sistema 2, el cuál es lento, requiere más energía y esfuerzo, es deliberado y calculador.
Los dos personajes de la historia
Sistema 1 (S1)
- Rápido, automático.
- Decide, evalúa, hace estimaciones con poco o ningún esfuerzo.
- Resuelve 2+2 de forma instantánea.
- Percibe distancias, profundidad
- Nos sirve en la orientación
- Completa oraciones
- Reacciona a estímulos
- Detecta cambios en el énfasis de la voz, cambios en la expresión facial. Puede detectar un rostro “sospechoso” o amenazante dentro de una multitud.
- Conduce automáticamente, en situaciones normales.
- Entiende y completa frases sencillas.
- Identifica [y aplica] estereotipos
- Se expresa como destrezas innatas.
- Percibe [y analiza y genera interpretaciones automáticas] del mundo que nos rodea.
- Reconoce objetos
- Se vé influenciado por la práctica prolongada (Pensamiento intuitivo en modo experto).
- Amplio conocimiento almacenado en memoria.
- Crea [continuamente] historias sobre lo que escucha y ve.
Sistema 2 (S2)
- Leeento…
- Puede distinguir o estimar una variable dentro de un rango, pero no dar una respuesta exacta.
- Puede establecer una seríe de pasos a seguir.
- Puede dirigir el proceso de acceso a la memoria y buscar un dato.
- Es deliberado, dirigido, ordenado, sigue pasos.
- Requiere esfuerzo y energía, su uso es agotador.
- Puede realizar cálculos complejos.
- Buscar a alguien en una multitud (find Wally!)
- Centrar la atención, estacionarse.
- Hacer comparaciones de productos.
- Cuando lo usamos, los músculos se tensan, la presión arterial se incrementa, el pulso se acelera, se dilatan las pupilas.
- Usado para actividades mentales que requieren Esfuerzo.
- Bancho de banda limitado. Nuestra atención es limitada [y más ahora con las RRSS? la atención es muy valiosa!].
- Poner atención requiere esfuerzo.
- Si se demanda más resultados que lo que puede proporcionar nuestro ancho de banda, colapsamos.
- Sólo puede procesar una actividad a la vez, varias al mismo tiempo causan interferencia (al menos que sean actividades fáciles y cómodas).
- Se puede dirigir: “Preste atención”, pero sólo una cosa a la vez.
Limited Bandwidth

- Nuestra atención es limitada, requiere esfuerzo.
- Ancho de banda limitado, cuando lo sobrepasamos colapsamos.
- Solo podemos concentrarnos en 1 cosa a la vez.
- cuando varias cosas interfieren entre sí -> colapsamos (excepto en actividades fáciles y cómodas)
- ¿Cómo dirigimos nuestra atención?
- Experimento del Invisible Gorilla: los participantes se concentraron en la tarea encomendada, el S2 puso atención.
The Invisible Gorilla experiment, also known as inattentional blindness, demonstrates how people can fail to notice unexpected objects or events in their field of vision when their attention is focused elsewhere. https://youtu.be/vJG698U2Mvo?si=mh4WveF5oyUeu9Wb
- La tarea solicitada volvió ciegos [a otras cosas] a los participantes.
- No podemos creer que no vimos lo obvio, lo que estaba frente a nuestras narices, pero que no lo percibimos porque estábamos concentrados en otra cosa.
- Podemos estar ciegos para lo evidente y, además, estar ciegos de nuestra ceguera.
No sabemos que no sabemos
Interacciones entre S1 y S2


