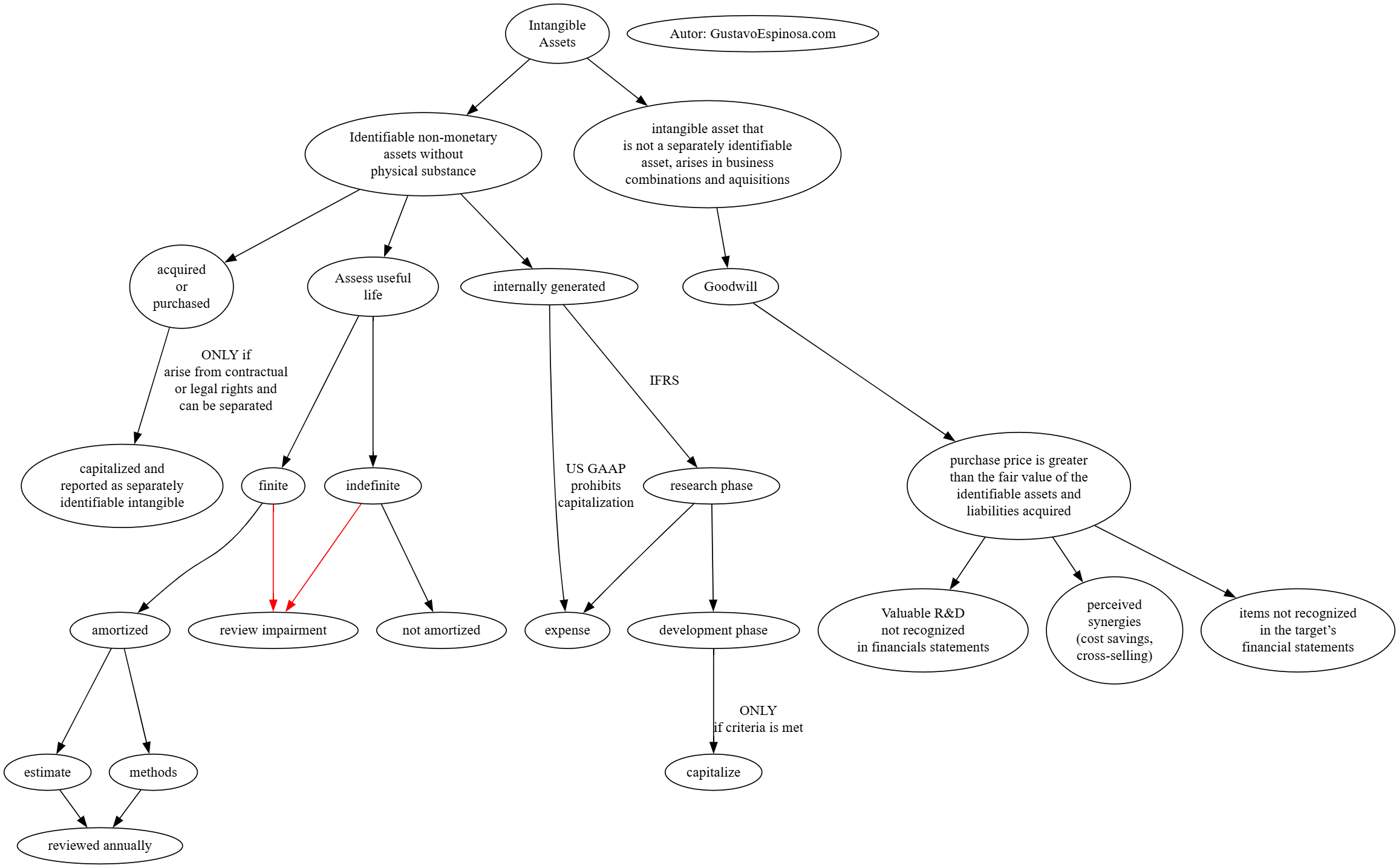
Financial Statement Analysis - Intangible Assets
Mind Map of Main Concepts
Mind map for my Financial Statement class.
I always tell my students that there are many techniques to learn and remember materials for the CFA Exam. I am a visual person, so I usually draw, use colors, lines and use lots of post-it notes when I prepare for an exam.

Based on the CFA Level 1 2025 Curriculum, let me know if there is something missing :-)

